食品伙伴网将围绕企业关注度比较高的一些问题跟大家进行探讨。
1
运动营养食品是什么?
依据《市场监管总局关于修订公布食品生产许可分类目录的公告》和《食品安全国家标准 预包装特殊膳食用食品标签》(GB 13432-2013),运动营养食品属于特殊膳食用食品。GB 24154对运动营养食品作出如下定义:为满足运动人群(指每周参加体育锻炼3次及以上、每次持续时间30min及以上、每次运动强度达到中等及以上的人群)的生理代谢状态、运动能力及对某些营养成分的特殊需求而专门加工的食品。
2
运动营养食品生产许可如何获得?
目前国家没有制定运动营养食品的审查细则,广东省、黑龙江省、福建省、江苏省、江西省、河北省、陕西省相继出台了运动营养食品生产许可审查细则类文件,这几个地区的生产企业可以按照审查细则文件进行准备,获取生产许可证。
由于运动营养食品原料复杂、产品形态多样,可能涵盖液态、粉末、固态、半固态等各种形态,在添加剂使用时,标准特别强调“可参照GB 2760中相同或相近类别中允许使用的添加剂种类和使用量”。因此,建议按照产品的形态或主要原料,选择相同或相近的产品类别许可目录进行生产许可,其终产品含量需要符合标准中相应要求。
3
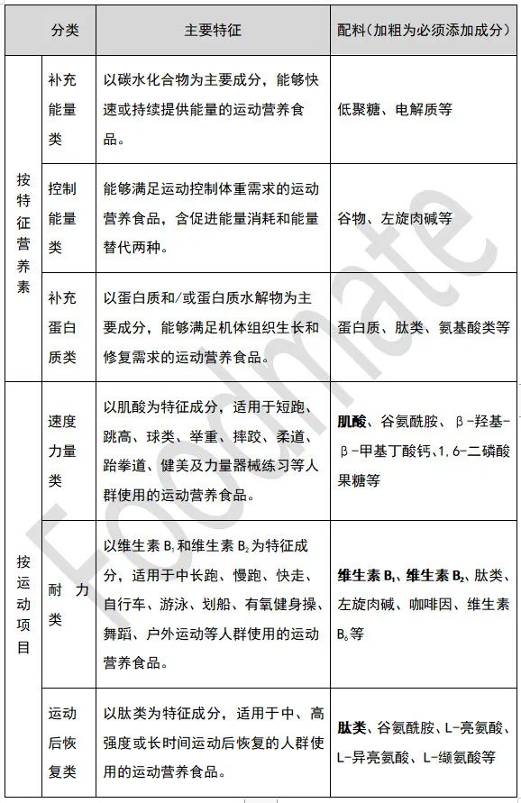
运动营养食品的特征和配料要求有哪些?
GB 24154中将运动营养食品进行了分类,按特征营养素分类将产品分为补充能量类、控制能量类和补充蛋白质类;按运动项目将产品分为速度力量类、耐力类和运动后恢复类。
各类运动营养食品特征和配料详见下表:

运动营养食品中食品添加剂使用时参照GB 2760-2014《食品安全国家标准 食品添加剂使用标准》中相同或相近食品类别中允许使用的添加剂种类和使用量。如:苯甲酸及其钠盐作为防腐剂使用时,可在蛋白饮料中的最大使用量为1.0g/kg,那么生产此类的运动营养食品添加苯甲酸及其钠盐的用量也是按照GB 2760里的要求进行添加。
4
运动营养食品在标签中标识注意哪些?
运动营养食品标签应符合GB 13432的规定,主展示面上标示“运动营养食品”及产品所属分类(如补充能量类)。如有不适宜人群,应在标签中标识;对于添加了肌酸的产品应在标签中标示“孕妇、哺乳期妇女、儿童及婴幼儿不适宜食用”。
本文由食品伙伴网编译,供网友参考,食品伙伴网提供欧盟、美国、英国、俄罗斯、日本、韩国、东南亚、西班牙等国家或地区的进出口合规咨询服务,欢迎垂询:0535-2129301,Email:vip@foodmate.net、news@foodmate.net.


地区:

