为从源头抓好我市进口冷链食品疫情防控工作,实现进口冷链食品全程追溯、放心消费,确保人民群众生命安全和身体健康,连日来,威海市市场监管部门严格落实省、市疫情防控指挥部工作要求,持续加大对食品生产经营单位的监督检查力度,对违反进口冷链食品疫情防控要求坚持“零容忍”,做到发现一起,停业整顿一起、公开曝光一起。
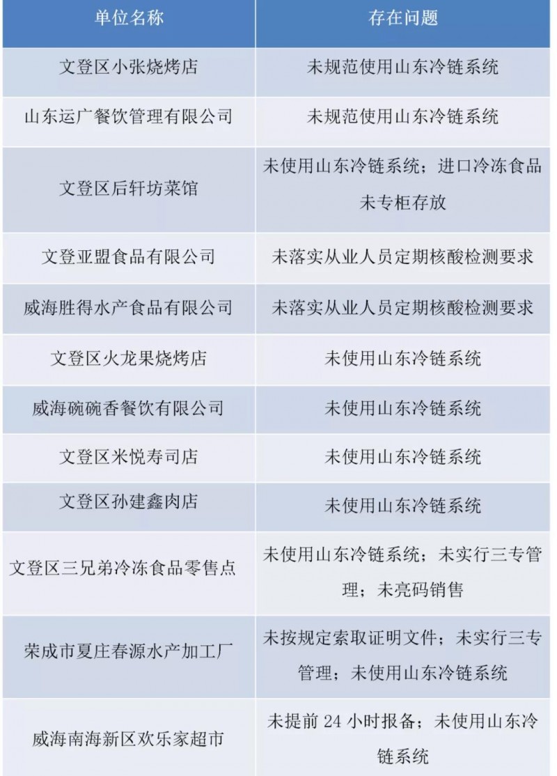
日前,12家食品生产经营单位因违反进口冷链食品疫情防控要求被停业整顿。

重要提醒
各进口冷链食品生产经营企业要严格落实疫情防控主体责任,认真落实提前24小时报备、配合集中监管、进入集中监管专仓检测消毒、使用“山东冷链”、索证索票、分区存储、亮码销售以及执行冷链食品疫情防控措施等八项要求,严禁生产经营无合法手续、来源不明的进口冷链食品。对违反以上八项要求的,一律停业整顿,公开曝光,纳入诚信体系,实施联合惩戒;致使疫情扩散的,依法追究刑事责任。
广大市民在购买进口冷链食品时可主动扫码查询进口冷链食品追溯信息,做到放心消费,如果发现不亮码销售、票证不全等违法违规行为请拨打12345(12315)进行投诉举报。